k+ Döner Sermaye İşletmesi
#

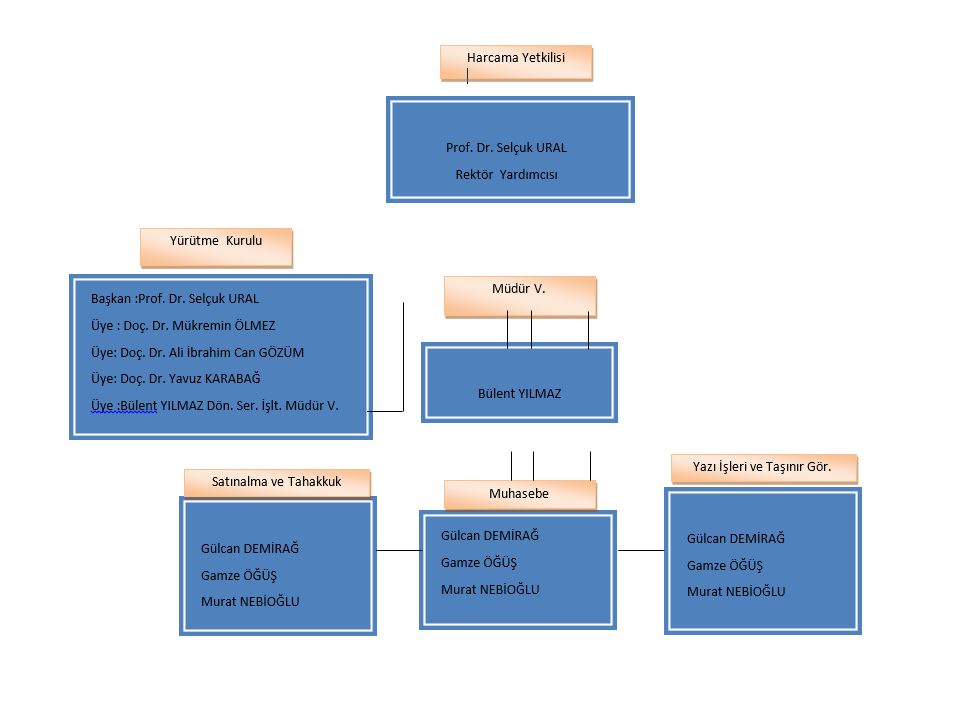
İdari Yapı

 

 

 


 

828 kez görüntülendi.